Certificarea SR EN ISO 19650 1&2 pentru companii si autoritati din constructii - un pas necesar pentru standardizare si livrare contractuala BIMRealitatea curenta, cat si experienta ultimilor ani in ceea ce priveste atat nevoia de Building Information Modelling (BIM) a beneficiarilor publici si privati, exprimata prin cerintele de la licitatii publice mai ales cat si livrarea efectiva de catre companiile de proiectare si constructii de la noi arata o mare necesitate de standardizare. Standardele SR EN ISO 19650 1&2 atat de mult specificate nu sunt de fapt intelese si respectate, de aceea este necesara certificarea companiilor care trebuie sa livreze conform acestor standarde, atat pentru a asigura cadrul procedural cat si pentru instruirea necesara intelegerii si aplicarii corecte a acestora.
Parteneriatul BIM Sprint - Bimart Solutions realizeaza primele proiecte de certificare BIM conform SR EN ISO 19650 a unor importante firme de proiectare si de executie cladiri si infrastructura din Romania. Pachetul de servicii include analiza de business, elaborare manual de proceduri BIM, instruire, audit si certificare si este potrivit oricarei companii care activeaza in piata constructiilor – dezvoltatori privati, autoritati publice, proiectanti, consultanti, constructori, producatori si furnizori, proprietari de active construite.
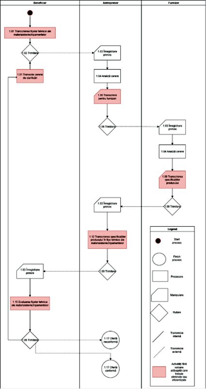
Ne indreptam in mod deosebit atentia si spre beneficiarii publici si privati si, de asemenea, spre producatorii si furnizorii de materiale si echipamente data fiind importanta deosebita pe care o are modul in care este furnizata informatia de la producatori in proiectare si executie, fiind baza lantului de achizitionare pentru proiectele de constructii.
Fiecare proiect de certificare este unic pentru ca fiecare companie din piata constructiilor face business in felul ei. Nu ne propunem sa schimbam modul in care compania face business, ci sa imbunatatim semnificativ procesele de management informational, de BIM pe care deja le desfasoara.

Pentru ca, intr-adevar, orice firma deja desfasoara procese de management informational, de BIM, fara chiar sa fie constienti de acest fapt, iar analiza si optimizarea acestora, transpunerea in proceduri conform SR EN ISO 19650 aduce beneficii majore inca de la inceput.
Desi unice ca proiecte de certificare, rezultatele tind sa duca in zona in care companiile, clientii si furnizorii lor incep sa vorbeasca aceeasi limba datorita standardizarii proceselor date de SR EN ISO 19650 si standardele conexe.
Spre exemplu, tratarea prin proceduri a urmatoarelor aspecte:
- Guvernanta BIM la nivel organizational;
- Managementul informatiilor;
- Analiza Exchange Information Requirements (EIR);
- Elaborarea BIM Execution Plan (BEP) in faza de ofertare si in faza de mobilizare;
- Specificarea conventiei de denumire a documentelor;
- Gestionarea Common Data Environment (CDE);
- Producerea de informatii BIM;
- Asigurare si control al calitatii (QA/QC);
- Evitarea/Detectarea coliziunilor;
- Livrare informatii COBie – Construction Operation Building information exchange in proiectele de cladiri;
- Livrare informatii in proiectele de infrastructura rutiera;
- Crestere capabilitati livrare BIM (transformare BIM).
Aceasta interventie, bine condusa si livrata, transforma digital compania si modul in care interactioneaza digital cu clientii si partenerii in ecosistemul BIM cu impact in productivitate si profit.
Prin certificarea pe care o face, o companie este in masura sa propuna bune practici si clientilor si partenerilor, cu toate ca acestia inca nu detin aceasta certificare si sa imbunatateasca simtitor activitatile si procesele de management al proiectelor in toate etapele, achizitii de proiectare, de lucrari, de produse, livrarea proiectarii si a lucrarilor, verificarea si validarea automatizata a livrarii informatiilor conform contractelor.
Punerea la dispozitia unui beneficiar a unui standard de informatii care sa-i asigure atat cerinte rezonabile de BIM in achizitiile pe care le face, cat si posibilitatea de verificare a ceea ce se livreaza in raport cu acest standard, este un pas major fata de ceea ce se intampla acum in proiectele publice si private. Cerintele BIM devin contractuale si verificabile obiectiv si automat, respectiv se verifica modul cum se demonstreaza ca se poate livra conform acelor cerinte le nivel de oferta si modul cum se livreaza efectiv, in raport cu aceste referinte reale legate mai ales de necesarul de informatie pentru operare si mentenanta.
Astfel, suntem in masura sa spunem ca prin procedurizarea bazata pe COBie se rezolva problema specificarii, livrarii si verificarii si validarii informatiilor contractuale la nivel de cladiri noi si existente, iar prin standardele de informatii pe care le cream pentru beneficiarii si detinatorii de active construite din infrastructura de transport si din energie, se rezolva problema cerintelor si indeplinirea acestora in acele sectoare.
Cand vorbim de SR EN ISO 19650, nu putem sa nu vorbim de legatura care exista cu SR EN ISO 9001 si intercorelarea la nivel de manuale de proceduri de sistem si mai ales proceduri operationale, proceduri tehnice de executie pentru firmele de constructii. Abordarea noastra nu este una bazata pe software de modelare 3D, ci una bazata pe procese si fluxuri care deja se desfasoara in firme, dar care transforma modul in care informatia este colectata, utilizata, transformata si livrata in cadrul acestor procese.
Luand exemplul unui proiect de spital, pentru executia pardoselilor PVC in anumite spatii, compania de constructii trebuie sa colaboreze cu furnizorul si montatorul de pardoseli, iar acest proces are foarte putina legatura cu utilizarea modelului 3D, furnizorul, firma de constructii, supervizorul, beneficiarul nu trebuie sa modeleze 3D ca sa primeasca si sa livreze date BIM in acest proces, asa cum lasa sa se inteleaga unii dintre cei care promoveaza software de 3D astazi in Romania. Ei trebuie sa interactioneze cu datele din model, din planse sau din liste si in final sa genereze date COBie as-built.
Similar, o firma care lucreaza intr-un proiect de drum nu are nevoie sa interactioneze cu vreun model 3D pentru a derula procesul contractual de obtinere aprobare pentru mixtura asfaltica si procedura tehnica de executie conform datelor grafice - dimensiuni, pozitionare, cote - si alfa-numerice - denumirea stratului, cod, material si compozitie, performante tehnice (modul de elasticitate, rezistenta la deformare permanenta, permeabilitate),
data executiei / lotul de productie, echipamente si echipe asociate (finisor, cilindru vibrocompactor, subcontractor), parametri de calitate masurati (temperatura la turnare, grad de compactare, grosime masurata, rezultate din carote), stare/ progres executie (ex: turnat 60%, finalizat, in verificare); legaturi cu documente/formulare digitale (procese verbale, fise de control calitate, certificate de conformitate) - si de executie inclusiv cu livrarea de date digitale, BIM, catre supervizor si beneficiar pentru verificare si validare contractuala in vederea receptiei si platii si bineinteles, integrarea datelor structurate in as-built.
Certificarea SR EN ISO 19650 aduce multiple beneficii:
• Credibilitate sporita pe piata - demonstreaza angajamentul fata de cele mai inalte standarde internationale in managementul informatiilor;
• Conformitate cu cerintele legale – asigura respectarea cerintelor tot mai stricte ale autoritatilor contractante si ale partenerilor;
• Eficienta operationala imbunatatita - optimizeaza procesele de lucru si reducerea erorilor prin standardizarea fluxurilor informationale;
• Acces la licitatii publice - asigura indeplinirea criteriilor de calificare pentru proiecte publice care solicita certificarea BIM;
• Comunicare imbunatatita - faciliteaza colaborarea eficienta intre toate partile implicate in proiect.




